论文已发表
注册即可获取德孚的最新动态
IF 收录期刊
Original Research
丹酚酸 B 改善大鼠慢性轻度应激诱导的抑郁行为:AMPK/SIRT1 信号通路的参与

Original Research
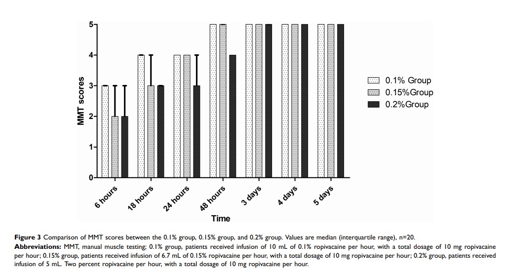
在全膝关节置换术后恢复阶段,罗哌卡因输注方案对连续股神经阻滞的有效性比较:随机双盲试验

Original Research
角色需求、社会心理压力症状和安全性领导力对矿工安全绩效的影响调查

Original Research
miR-340 的上调通过靶向 c-MET 抑制胶质母细胞瘤的肿瘤生长和间充质转化

Original Research
长非编码 RNA LINC00173 通过调节 miR-765/PLP2 轴促进结直肠癌的生长、侵袭和化疗耐药性

Original Research
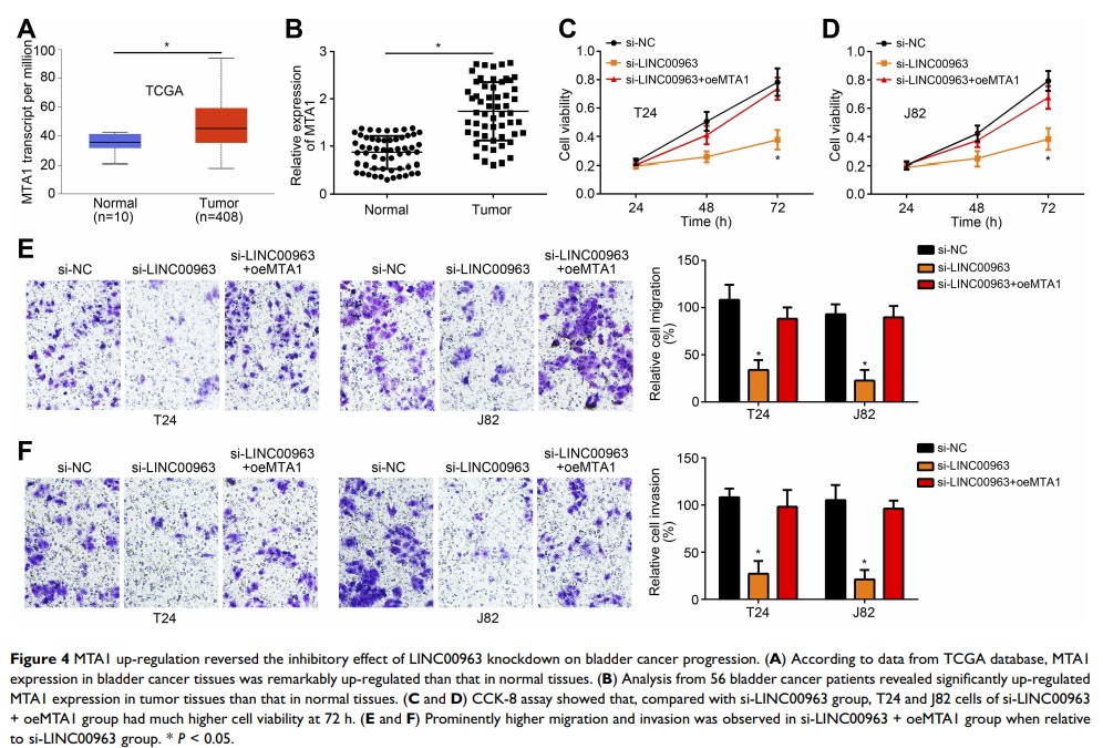
LINC00963 通过调节 miR-766-3p/MTA1 轴在膀胱癌中起着致癌基因的作用
