论文已发表
注册即可获取德孚的最新动态
IF 收录期刊
Original Research
TiO2 纳米管减轻了糖尿病引起的成骨抑制

Original Research
坏死性凋亡介导的、香烟烟雾引起的巨噬细胞炎症反应

Original Research
来氟米特通过遏制人膀胱癌细胞的自噬和 PI3K/Akt 信号通路抑制增殖并诱导细胞凋亡

Original Research
5 基因干性评分用于快速确定多发性骨髓瘤的风险

Original Research
长非编码 RNA SNHG16 激活 USP22 表达,通过 miR-132-3p 海绵化促进结直肠癌的进展

Original Research
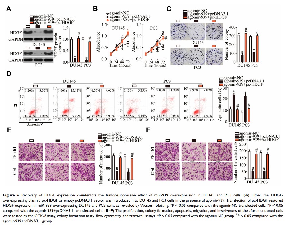
MicroRNA-939 直接靶向 HDGF,通过 WNT/β-连环蛋白信号通路失活抑制前列腺癌的侵袭性
