论文已发表
注册即可获取德孚的最新动态
IF 收录期刊
Original Research
前期糖尿病或高血压前期对随后发生心血管疾病及无心血管疾病人群全因死亡率的影响

Original Research
姜黄素可通过 Gli1-β-联蛋白影响胃癌细胞的迁移、侵袭和细胞骨架重构

Original Research
miR-342-5p 调控的 Wnt/β-连环蛋白信号通路靶向 CBX2,可影响卵巢癌细胞增殖、转移和侵袭

Original Research
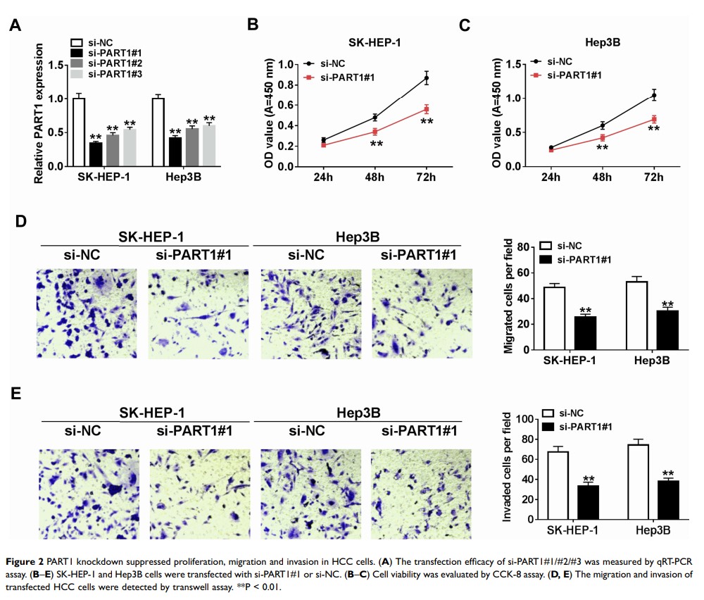
长非编码 RNA PART1 通过 miR-149-5p/MAP2K1 轴促进肝癌细胞的增殖、迁移和侵袭

Original Research
含 CUB 域蛋白 1 促进宫颈癌细胞的增殖、迁移和侵袭

Original Research
TOP2A 通过激活 PI3K/AKT 信号传导促进宫颈癌中的细胞迁移、侵袭和上皮-间充质转化
