论文已发表
注册即可获取德孚的最新动态
IF 收录期刊
Original Research
基于立体复合聚乳酸纳米纤维的仿生硬脑膜替代材料的制备和性能

Original Research
结合有 IFN-α2b 的光交联水凝胶,外加 T 细胞转移和低剂量照射用于治疗胃癌的优异抗肿瘤功效

Original Research
GAS6 的过表达通过激活 PI3K/AKT 信号通路促进膀胱癌的细胞增殖和侵袭

Original Research
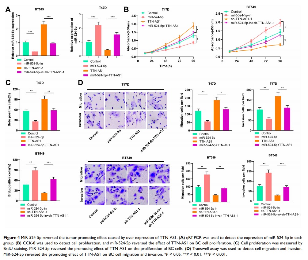
LncRNA TTN-AS1 调节 miR-524-5p 和 RRM2 以促进乳腺癌进展

Original Research
环状 RNA hsa_circ_0131242 通过 hsa-miR-2682 海绵化促进三阴性乳腺癌进展

Original Research
蟾蜍灵通过细胞凋亡或坏死性凋亡诱导胶质瘤细胞死亡
