论文已发表
注册即可获取德孚的最新动态
IF 收录期刊
Original Research
本文章已被撤回:细胞分化剂 2(CDA-2)通过 miR-124/MAPK1 抑制 Saos-2 细胞的生长和迁移

Review
中药治疗膝骨关节炎的机制

Original Research
通过生物电阻抗分析测量的躯干骨骼肌质量和相位角与极高龄人群股骨颈骨折的发生率有关

Original Research
封装黄芪多糖的多功能纳米颗粒和金纳米棒结合聚焦超声治疗乳腺癌

Original Research
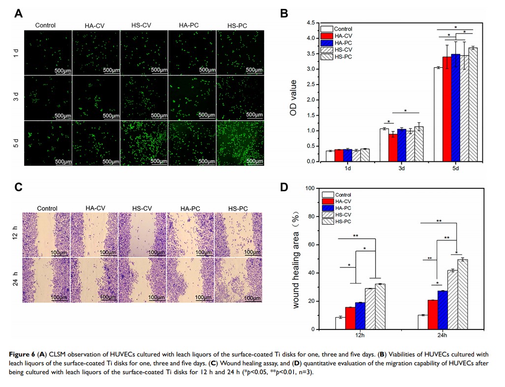
纳米形貌调节和硅掺杂对羟基磷灰石涂层的钛植入物的血管生成和成骨活性的影响

Original Research
金银花 Carbonisata 衍生的碳点对脂多糖诱导的发热和体温过低大鼠模型的功效
