论文已发表
注册即可获取德孚的最新动态
IF 收录期刊
Original Research
miR-22 通过靶向 NLRP3 抑制大肠癌的肿瘤侵袭和转移

Original Research
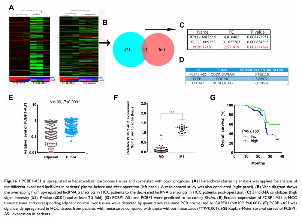
lncRNA PCBP1-AS1 通过调节 PCBP1/PRL-3/AKT 信号通路促进肝癌的进展

Original Research
IGFBP5 过表达通过 PI3K-AKT 信号通路增强前列腺癌的放射敏感性

Review
甲状腺癌的血液生物标志物

Clinical Trial Report
两种格列美脲片 1-mg 制剂在中国受试者体内的生物等效性和药代动力学参数的评估

Original Research
应用百度指数分析国人对肾结石疾病的在线搜索行为和认知兴趣
