论文已发表
注册即可获取德孚的最新动态
IF 收录期刊
Original Research
柠檬酸合酶的异常表达与前列腺癌的疾病进展和临床结果相关

Original Research
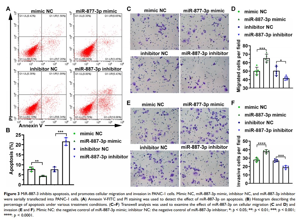
MiR-887-3p 负调控 STARD13 并促进胰腺癌进展

Original Research
MiR-145 通过靶向 Toll 样受体 4 来调节肝癌细胞对 5-氟尿嘧啶的化学耐药性

Original Research
阿帕替尼在难治/复发晚期小儿实体瘤中的疗效和安全性:一项回顾性研究

Original Research
经皮椎间孔镜下内镜减压术治疗老年中央型腰椎管狭窄症和退行性腰椎滑脱症患者:一种新型手术技术和临床结果

Original Research
Tiam1 的上调通过激活 JNK/ATF-2 信号通路促进喉鳞状细胞癌的放射抗性
