论文已发表
注册即可获取德孚的最新动态
IF 收录期刊
Original Research
circ-AMOTL1/ENO1 轴可影响与 OLP 相关的口腔鳞状细胞癌的肿瘤发生

Original Research
环状 RNA circNHSL1 通过 miR-149-5p/YWHAZ 轴促进胃癌的进展

Original Research
一种靶向胰腺癌并抑制肿瘤生长的新型融合肽

Original Research
URM1 通过 JNK 信号通路促进肝细胞癌的肿瘤生长并抑制细胞凋亡

Original Research
miR-133b 通过 COL1A1/TGF-β 轴抑制胃癌细胞的侵袭和迁移

Original Research
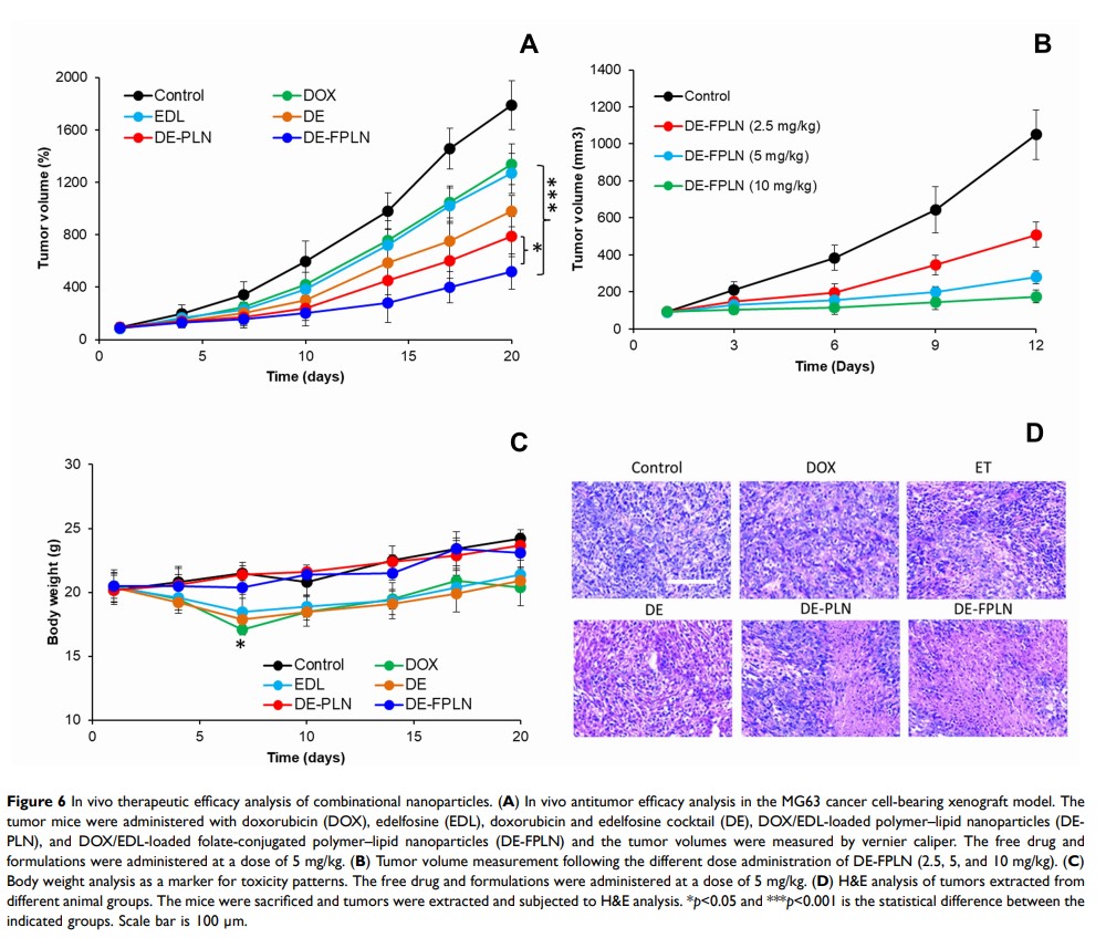
负载阿霉素和依地福新的脂质-聚合物杂化纳米粒子对耐药性骨肉瘤的协同抗癌作用
