论文已发表
注册即可获取德孚的最新动态
IF 收录期刊
Original Research
血浆纤维蛋白原和 CA19-9 联合治疗对非远处转移性乳腺癌手术患者的预后价值

Original Research
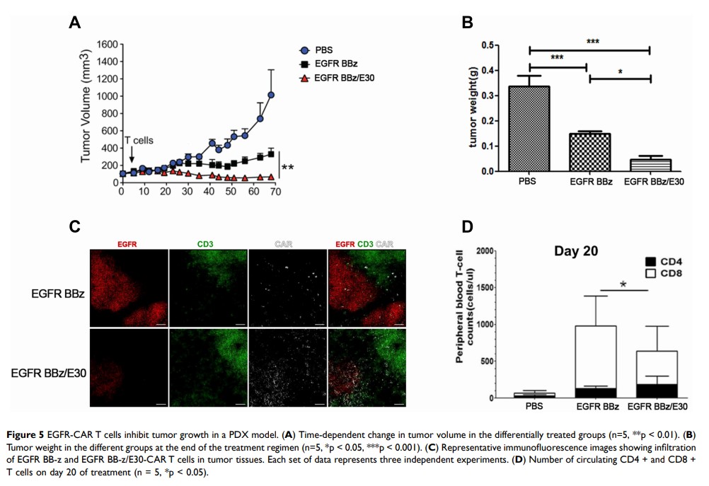
分泌 PD-1 阻断抗体的 EGLIF-CAR-T 细胞可显著介导胃癌的消除

Original Research
依沙佐米治疗多发性骨髓瘤的有效性和安全性的真实数据:在中国的单中心研究

Review
癌症患者中 COVID-19 的患病情况:患病率、影响和建议

Review
前折叠素及其亚基在肿瘤中的作用及其在纳米医学中的应用前景

Review
胰岛体内移植成像
