论文已发表
注册即可获取德孚的最新动态
IF 收录期刊
Original Research
在中国西南地区的云南省普通人群中酵母菌属感染的分子流行病学和危险因素

Original Research
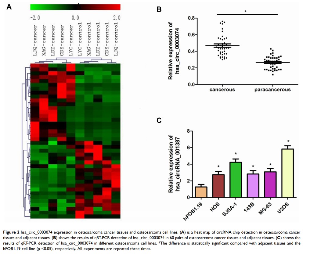
circRNA hsa_circ_0003074 表达的上调是骨肉瘤患者的可靠诊断和预后生物标志物

Original Research
长非编码 RNA EBLN3P 通过改变 microRNA-144-3p/DOCK4 信号促进肝癌的进展

Original Research
LncRNA GATA6-AS1 通过抑制 microRNA-543 来上调 RKIP,从而遏制非小细胞肺癌的进展

Original Research
三维可视化系统在肝门部胆管癌门静脉受侵术前评估中的应用

Original Research
血浆纤维蛋白原可预测膀胱癌患者根治性膀胱切除术后的预后
