论文已发表
注册即可获取德孚的最新动态
IF 收录期刊
Original Research
Wogonoside 通过减少上皮-间充质转化/浸润和癌干样细胞特性来减轻皮肤鳞状细胞癌

Original Research
新型环形 RNA Circ-PGAP3 通过调节 miR-330-3p/Myc 轴促进三阴性乳腺癌的增殖和侵袭

Original Research
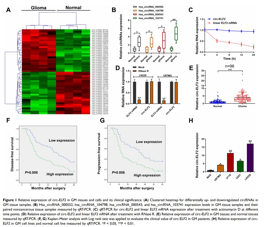
Circ-ELF2 充当竞争性内源 RNA,通过靶向 MiR-510-5p/MUC15 信号传导来促进神经胶质瘤细胞的增殖和侵略性

Original Research
LINC02738 通过 miR-20b/Sox4 轴参与肾脏癌的发展

Original Research
长非编码 RNA LINC00662 通过靶向胶质瘤中的 miR-34a-5p/LMAN2L 轴来调控增殖和迁移

Original Research
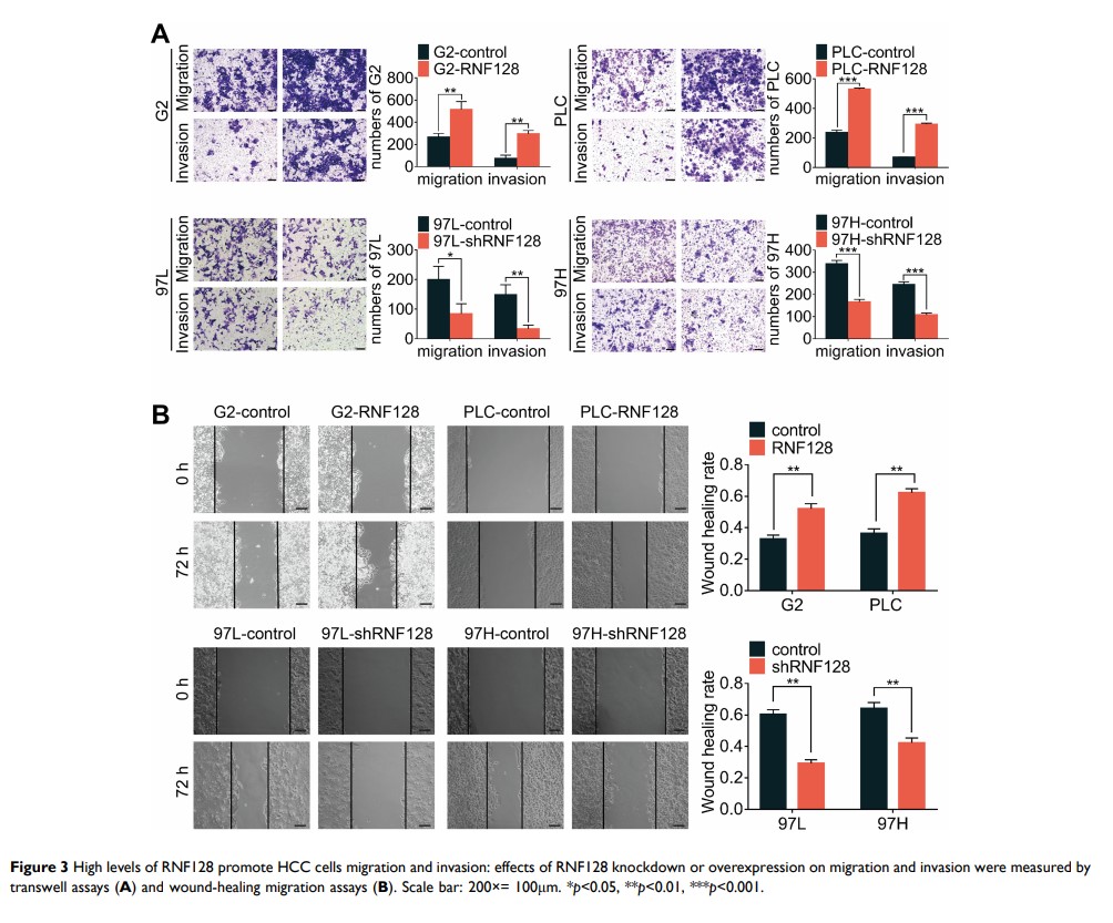
RNF128 通过 EGFR/MEK/ERK 途径促进肝细胞癌的恶性行为
