-
Review

- 作者:Qiaoqiao Lu, Jianbo Lai, Yanli Du, Tingting Huang, Pornkanok Prukpitikul, Yi Xu, Shaohua Hu
- 期刊:Psychology Research and Behavior Management
-
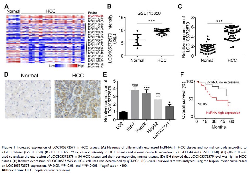
Origianl Research

- 作者:Chenyao Xie, Jing Zhao, Wenxi Hua, Pei Tan, Yudi Chen, Jingwen Rui, Xiaohan Sun, Jiaying Fan, Xiangyu Wei, Xiaojing Xu, Xiaoqin Yang
- 期刊:OncoTargets and Therapy
-
Origianl Research

- 作者:Chang Liu, Hui Yu, Xuxia Shen, Jie Qiao, Xianghua Wu, Jianhua Chang, Xunxia Zhu, Jialei Wang, Xiaoyong Shen
- 期刊:OncoTargets and Therapy
-
Origianl Research

- 作者:Jianghong Wu, Ziwen Long, Hong Cai, Shengjia Yu, Xiaowen Liu
- 期刊:OncoTargets and Therapy
-
Origianl Research

- 作者:Wei Zhang, Jie Chen, Lijuan Liu, Lili Wang, Junjie Liu, Danke Su
- 期刊:OncoTargets and Therapy
-
Origianl Research

- 作者:Xiaowen Kang, Fanwu Kong, Kun Huang, Lu Li, Zhaoguo Li, Xinyan Wang, Wei Zhang, Xiaomei Wu
- 期刊:OncoTargets and Therapy